玉米是全球种植面积最广、产量最高的作物之一,其籽粒产量与品质直接关系到粮食安全与营养供给。籽粒灌浆是决定最终产量和品质形成的关键阶段,其过程直接影响淀粉、蛋白质及微量营养元素的积累。然而,这一关键过程受到高度复杂的转录调控网络的精细控制,其核心调控机制仍有待深入解析。由于产量与品质性状具有多基因调控特性,长期以来被视为作物育种中难以同步优化的关键瓶颈。尽管已鉴定出十余个调控玉米籽粒发育的转录因子,但鲜有转录因子被证实能够同时实现产量与品质协同提升。
2026年3月19日,《Nature Plants》在线发表了中国科学技术大学生命科学与医学部张志勇团队题为“ZmMYB127 controls maize endosperm filling via dual-transcriptional regulation to improve grain yield and quality”的研究论文。该研究整合CUT&Tag、AlphaFold的结构预测和蛋白质相互作用筛选等技术,揭示了ZmMYB127通过双重转录活性协调籽粒糊粉层发育和营养物质积累,进而提高了籽粒的产量和品质。这一重要发现凸显了 ZmMYB127 作为玉米分子育种关键靶点的重要应用潜力。鉴于该研究的重要性,《Nature Plants》杂志同期配发了题为“Dual transcriptional control by ZmMYB127 regulates grain yield and quality”研究简报,对该工作进行了重点推介。


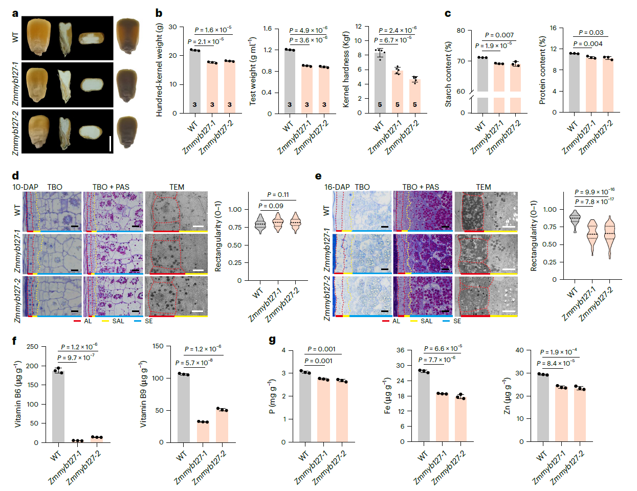
研究团队利用公开的玉米籽粒发育高时间分辨率转录组图谱,鉴定出ZmMYB127是MYB家族转录因子中在灌浆胚乳表达量最高且最特异的转录因子。功能分析表明,ZmMYB127基因敲除会破坏灌浆胚乳中糊粉层的形成,导致籽粒重量、品质和营养价值均显著降低(图1)。

图1 ZmMYB127对灌浆期籽粒发育和糊粉层维持至关重要
利用CUT&Tag-seq、EMSA和DLR等技术手段,研究团队发现ZmMYB127对核心胚乳灌浆基因NKD1、NKD2、CR4和O2发挥双重转录调控作用(图2)。进一步地,研究团队通过对ZmMYB127不同截短片段的转录活性进行分析,鉴定出一个6个氨基酸的抑制基序(EAR基序),该基序缺失可解除对CR4和O2表达的抑制。机制上,ZmMYB127可以与O2形成激活复合物,通过结合NKD1和NKD2基因启动子中的两个不同的顺式调控元件(CRE1和CRE3),协同诱导NKD1和NKD2的表达。相反,ZmMYB127、共抑制因子ZmLUG3和B3结构域转录因子ZmABI4形成抑制复合物,通过另一对CRE元件(CRE1和CRE2)抑制O2和CR4的表达(图3)。
研究团队通过多年多点考察,发现在B104自交系的胚乳中过表达ZmMYB127可提高籽粒重量、品质和营养价值。将这种过表达导入郑单958品种中也观察到了类似的改良。此外,其水稻同源物OsMYB20在胚乳灌浆中也发挥保守作用。这些研究结果表明,ZmMYB127是一个有前景的谷物改良靶点,且不会对精准育种造成不利影响。

图2 ZmMYB127对NKD1、NKD2、CR4和O2发挥双重转录调控作用

图3 以ZmMYB127为中心调控玉米胚乳填充和糊粉层发育关键基因的转录机制工作模型
中国科学技术大学生命科学与医学部博士后石健、硕士研究生李智强与王泽宇为本论文的共同第一作者,张志勇研究员为本论文通讯作者。中国科学技术大学博士生潘书兴和吴旭,安徽农业大学王席副教授,中国科学院合肥物质科学研究院叶亚峰和徐卓平副研究员,中国热带农业科学院南亚热带作物研究所贺军军副研究员等在本研究中做出了重要贡献。特别感谢中国农业科学院作物科学研究所张学勇研究员提供了转录活性分析相关载体。该研究工作得到了生物育种安徽省实验室、安徽省杰出青年科学基金、国家自然科学基金和中央高校基本科研业务费专项基金的资助。
研究论文链接:https://doi.org/10.1038/s41477-026-02238-3
研究简报链接:https://doi.org/10.1038/s41477-026-02241-8
